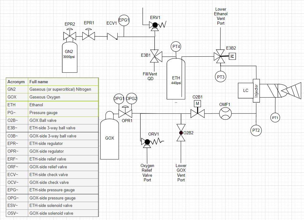
Physical System
Gasesous Oxygen - Liquid Ethanol (95%) Rocket Engine


Thruster:
Radiatively Cooled (Heat Sink) Combustion Chamber / Nozzle
Injector: Coaxial Shear element mixes compressible GOX with ethanol. Dampens pressure instability through 30% Combustion Pressure element flow resistance
Thrust Measurement: (Target 30lb thrust)
Three S-type load cells, together, measure total thrust force
Pressure Measurement:
Wheatsone Bridge Diaphram Pressure Transducers measure intense distributed forces
Feed System:
Energy Regulation:
Spring-Loaded Regulators and Stainless Steel Ball 2/3-way Valves.
High-Pressure copper tubing, braided stainless steel flex hoses.
Last updated